距离开展还有:

地点:南京国际博览中心

地址:江苏省南京市建邺区江东中路300号

【交通运输部海事局】交通运输部海事局关于发布《新能源清洁能源动力船舶适用内河船舶技术规范条款实施指南》的通知

时间:2026-03-31 14:20:52 来源:admin 浏览:

【交通运输部海事局】交通运输部海事局关于发布《新能源清洁能源动力船舶适用内河船舶技术规范条款实施指南》的通知(图1)

原文如下:

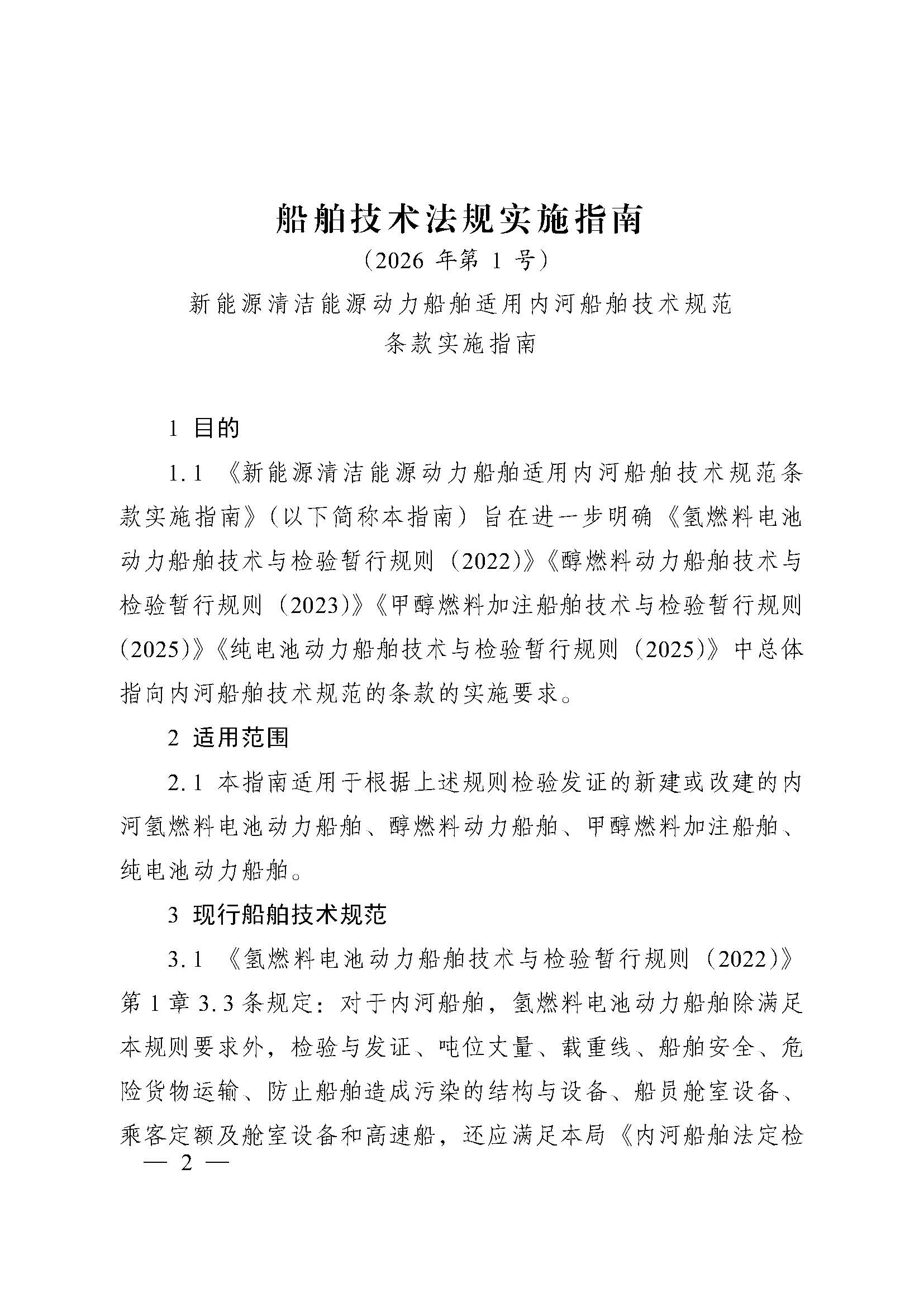
为进一步明确部分新能源清洁能源动力船舶适用内河船舶技术规范条款的实施要求,保障新能源清洁能源船舶安全,我局制定了《新能源清洁能源动力船舶适用内河船舶技术规范条款实施指南》(船舶技术法规实施指南2026年第1号),现予发布。本指南自发布之日起实施。

交通运输部海事局

2026年3月26日 

附件:

【交通运输部海事局】交通运输部海事局关于发布《新能源清洁能源动力船舶适用内河船舶技术规范条款实施指南》的通知(图2)

【交通运输部海事局】交通运输部海事局关于发布《新能源清洁能源动力船舶适用内河船舶技术规范条款实施指南》的通知(图3)

【交通运输部海事局】交通运输部海事局关于发布《新能源清洁能源动力船舶适用内河船舶技术规范条款实施指南》的通知(图4)

【交通运输部海事局】交通运输部海事局关于发布《新能源清洁能源动力船舶适用内河船舶技术规范条款实施指南》的通知(图5)新能源清洁能源动力船舶适用内河船舶技术规范条款实施指南.pdf


来源:交通运输部海事局

【交通运输部海事局】交通运输部海事局关于发布《新能源清洁能源动力船舶适用内河船舶技术规范条款实施指南》的通知(图6)

【交通运输部海事局】交通运输部海事局关于发布《新能源清洁能源动力船舶适用内河船舶技术规范条款实施指南》的通知(图7)